快速订购

中文

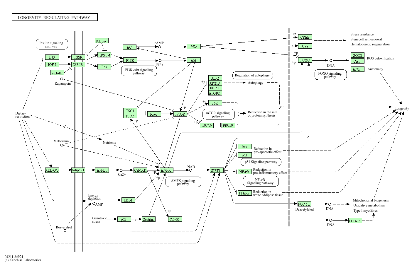
Longevity regulating pathway(长寿调控通路)

基础研究核心:解析调控生物体寿命的保守分子机制,核心通路包括胰岛素 / IGF-1 信号通路、AMPK 通路、mTOR 通路及 Sirtuin 通路,各通路通过交叉调控维持衰老平衡。胰岛素 / IGF-1 信号通路过度激活会缩短寿命,其下游转录因子 FOXO1/3/4 可激活抗氧化、DNA 修复及自噬相关基因,延长寿命;AMPK 作为能量感知激酶,在能量限制、低糖或运动时激活,抑制 mTOR 通路,促进自噬与代谢重编程,减少细胞损伤;mTOR 通路过度激活会促进细胞合成代谢与增殖,加速衰老,抑制 mTOR 可延长多种生物寿命;Sirtuin 家族(SIRT1-SIRT7)依赖 NAD⁺,参与染色质沉默、DNA 修复及代谢调控,SIRT1 激活可通过去乙酰化 p53、FOXO 等蛋白,增强细胞应激抵抗能力。研究重点包括各通路的交叉调控网络、能量限制与长寿的关联、氧化应激与细胞衰老的关系、通路异常与衰老相关疾病(老年痴呆、糖尿病、肿瘤)的关联,以及长寿干预靶点(如 mTOR 抑制剂、Sirtuin 激活剂)的研发。
核心关键蛋白:FOXO1/3/4(转录因子)、胰岛素 / IGF-1 受体、PI3K/Akt(信号通路核心)、AMPK(腺苷酸活化蛋白激酶)、mTOR(雷帕霉素靶蛋白)、Sirtuin 家族(SIRT1-SIRT7)、NAD⁺(Sirtuin 辅酶)、p53(DNA 损伤应答蛋白)、自噬相关蛋白(LC3、Beclin-1)、抗氧化酶(SOD、CAT)、p21/p16(细胞周期抑制蛋白,衰老标志物)。

产品列表

    货号
    产品名称
    反应性
    应用
  • {{item.title}}
    {{item.react}}
    {{item.applicat}}

Related Promotional Journal Downloads

Brand/Complete Product Range Series
Brand/Complete Product Range Series

Detailed introduction of the column

Download and Save
Primary antibodies
Primary antibodies

Detailed introduction of the column

Download and Save
Secondary antibodies
Secondary antibodies

Detailed introduction of the column

Download and Save
mIHC/ Multiplex Fluorescence Detection Kits
mIHC/ Multiplex Fluorescence Detection Kits

Detailed introduction of the column

Download and Save

热门产品推荐

更多产品

30000 + 优质产品矩阵,云端一站式尊享供应

一抗、二抗、mIHC试剂盒、ELISA试剂盒、蛋白、分子生物学产品、细胞培养相关产品、辅助试剂...

联系我们