快速订购

中文

免疫共沉淀(Co-IP)

免疫沉淀(Immunoprecipitation, IP)详细Protocol (仅供参考)

 

 

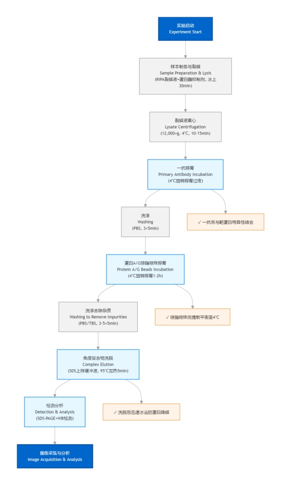
免疫沉淀(IP)核心是利用特异性抗体与目标蛋白结合,再通过 Protein A/G 等介质捕获抗体-抗原复合物,从而从复杂样本中分离纯化目标蛋白,具体步骤如下:

 

 

 

 

1实验前准备

2抗体与 Protein A/G 珠偶联

3抗原捕获

4洗脱目标蛋白

5后续检测

 

一、实验前准备

 

1. 试剂准备:

- 基础试剂:细胞裂解液(如 RIPA 裂解液,含蛋白酶抑制剂、磷酸酶抑制剂,防止蛋白降解/去磷酸化)、PBS(pH7.4)、洗涤缓冲液(含 0.1% Triton X-100 的 PBS,去除非特异性结合)、2×SDS 上样缓冲液。

- 核心试剂:特异性一抗(针对目标蛋白)、阴性对照抗体(如无关 IgG,排除非特异性结合)、Protein A/G 磁珠/琼脂糖珠(用于捕获抗体-抗原复合物)。

2. 器材准备:离心机、移液器及吸头、离心管/EP 管、磁力架(磁珠专用)、摇床、蛋白定量试剂盒(如 BCA 试剂盒)。

3. 样本预处理:

- 细胞样本:收集对数期细胞,用预冷 PBS 洗涤 2 次,弃尽 PBS 后加入预冷的裂解液(每 1×10⁶ 细胞加 100-200μL),冰上裂解 30 分钟,4℃、12000rpm 离心 15 分钟,取上清(即总蛋白提取物),BCA 法测定蛋白浓度。

- 组织样本:将组织剪碎,加入预冷裂解液(每 50mg 组织加 500μL),匀浆后冰上裂解 30 分钟,后续同细胞样本离心取上清。

 

二、抗体与 Protein A/G 珠偶联(形成“抗体-珠”复合物)

 

1. 取适量 Protein A/G 磁珠(每 500μg 总蛋白用 20-50μL 磁珠),加入 500μL 预冷 PBS,轻轻颠倒混匀,磁珠吸附后弃上清(琼脂糖珠需 4℃、3000rpm 离心 3 分钟收集),重复洗涤 2 次。

2. 向洗涤后的磁珠中加入特异性一抗(按抗体说明书用量,通常 1-5μg),阴性对照孔加入等量无关 IgG,再补加 PBS 至 200μL,4℃ 摇床缓慢孵育 1-2 小时(或室温孵育 30 分钟),使抗体与磁珠充分结合。

3. 孵育结束后,用洗涤缓冲液洗涤磁珠 3 次,每次 500μL,去除未结合的游离抗体,最后一次洗涤后弃尽上清,备用。

 

三、抗原捕获(“抗体-珠”复合物结合目标蛋白)

 

1. 取总蛋白提取物(通常 200-500μg 蛋白),用裂解液补至体积 500μL,加入上述制备好的“抗体-珠”复合物,4℃ 摇床缓慢孵育 4-6 小时(或过夜,确保抗原充分结合)。

2. 孵育结束后,用洗涤缓冲液洗涤复合物 4-5 次,每次 500μL(磁珠用磁力架吸附,琼脂糖珠离心收集),最后一次洗涤后尽量吸尽上清(避免残留杂质影响后续检测)。

 

四、洗脱目标蛋白

 

1. 向洗涤后的“抗体-珠-抗原”复合物中加入 20-50μL 2×SDS 上样缓冲液,轻轻吹打混匀。

2. 沸水浴加热 5-10 分钟(或 95℃ 加热 15 分钟),使目标蛋白从复合物中解离。

3. 磁珠样本:磁力架吸附磁珠,取上清(含目标蛋白);琼脂糖珠样本:4℃、12000rpm 离心 5 分钟,取上清。

 

五、后续检测(以 Western Blot 为例)

 

1. 将洗脱的蛋白样本上样至 SDS-PAGE 凝胶,进行电泳分离。

2. 转膜、封闭后,用目标蛋白的特异性一抗(可与 IP 所用一抗相同或针对不同表位)孵育,再用 HRP 标记二抗孵育。

3. 显影曝光,观察目标蛋白条带(阴性对照 IgG 组应无明显条带,排除非特异性结合)。

 

关键注意事项

 

- 所有试剂需预冷,操作全程在冰上或 4℃ 进行,减少蛋白降解。

- 裂解液中必须加入蛋白酶/磷酸酶抑制剂,根据目标蛋白(如磷酸化蛋白需加磷酸酶抑制剂)调整。

- 阴性对照(无关 IgG)和阳性对照(已知含目标蛋白的样本)需同步设置,确保实验结果可靠。

- 磁珠/琼脂糖珠洗涤需充分,避免残留的游离抗体干扰 Western Blot 结果。


Related Promotional Journal Downloads

Brand/Complete Product Range Series
Brand/Complete Product Range Series

Detailed introduction of the column

Download and Save
Primary antibodies
Primary antibodies

Detailed introduction of the column

Download and Save
Secondary antibodies
Secondary antibodies

Detailed introduction of the column

Download and Save
mIHC/ Multiplex Fluorescence Detection Kits
mIHC/ Multiplex Fluorescence Detection Kits

Detailed introduction of the column

Download and Save

热门产品推荐

更多产品

30000 + 优质产品矩阵,云端一站式尊享供应

一抗、二抗、mIHC试剂盒、ELISA试剂盒、蛋白、分子生物学产品、细胞培养相关产品、辅助试剂...

联系我们